為認真學習貫徹落實習近平總書記對見義勇為工作的重要指示精神,貫徹落實全國見義勇為工作會議精神,大力弘揚社會主義核心價值觀,激勵廣大人民群眾崇尚支持參與見義勇為,中央政法委組織開展見義勇為勇士選樹活動,從各地涌現的見義勇為先進事跡中,選樹蘇奎、蘭靖翔等30個先進典型(典型事跡附后),發布2022年第三季度“見義勇為勇士季度榜”榜單。
這些典型是人民群眾身邊的平凡英雄,他們有的舍己為人勇救落水群眾,有的沖進火場挽救公共財產和他人生命,有的面對不法侵害英勇搏斗。他們的善行義舉,保護了國家利益、集體利益和人民群眾的生命財產,激勵更多人民群眾參與到見義勇為中來,為和諧穩定的社會、安定有序的生活,發揮了積極作用。
崇尚英雄才能產生英雄,爭做英雄才能英雄輩出。中央政法委見義勇為勇士選樹活動將從2022年三季度開始,由中華見義勇為基金會承辦,每季度推出“見義勇為勇士季度榜”榜單,大力弘揚見義勇為精神,營造見義勇為、見義眾為、見義智為的濃厚社會氛圍,為建設更高水平平安中國、法治中國匯聚強大正能量。
2022年第三季度見義勇為勇士季度榜榜單






中央政法委見義勇為勇士季度榜2022年第三季度上榜事跡
北京市
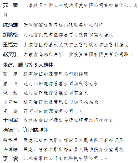
1.蘇奎,男,漢族,1989年8月生,北京航天華世工業技術開發有限公司集控事業部計劃員。
2022年7月17日11時40分許,蘇奎帶著妻兒正在房山區閻周路大石河橋下游玩,突然聽到有人大喊“別追了,孩子別去”。蘇奎猛然抬頭,看到一個小男孩正向深水區追逐被水沖走的拖鞋,孩子的父親和舅舅擔心危險,迅速下水向孩子游去。原本蘇奎看到兩人幾乎已經摸到孩子了,剛松一口氣,卻發現孩子的舅舅已經在深水區嗆水,緊接著孩子的父親也消失在水面。危急時刻,蘇奎沒有多想便縱身跳入水中,先是利用氣墊把孩子的舅舅救上岸,然后他再次下水向已經被沖出30米開外、僅能看到頭部隱約沉浮水面的孩子游去。情況萬分危急,蘇奎拼盡全力游過去把男孩托到氣墊上。此時,男孩已經失去意識,蘇奎立刻給孩子做了胸部按壓,直到男孩吐了幾口水并睜開眼睛哭出聲來,蘇奎才推著氣墊奮力向岸邊游去。上岸后,他又對孩子再次進行胸部按壓,催吐了很多食物和水,男孩才算徹底清醒過來。很快,公安民警、消防隊等救援隊伍抵達現場,把孩子的父親打撈上來,但經搶救無效不幸溺亡。
2022年8月16日,蘇奎搶險救人行為被依法確認為見義勇為行為。
天津市
2.陳炳雄,男,漢族,1964年7月生,天津濱海運政客運出租服務中心司機。
2022年6月3日22時32分許,犯罪嫌疑人賈某在租住地因工作矛盾持菜刀將同住的2名工友砍傷后,預約陳炳雄駕駛的網約車前往天津南站欲逃離天津。賈某上車后,陳炳雄察覺到其情緒激動,頻繁用電話與家人聯系,且從其通話中了解到可能是傷人后欲逃往外地。隨即陳炳雄便主動與其交談,進行安撫勸解穩定情緒。當車輛行駛約10分鐘后,賈某提出要下車,陳炳雄也擔憂將賈某留車里會有風險,但還是耐心勸導,勸其正確面對自己的行為,現在是大數據時代、到處都是監控,跑到哪里都能被抓到,要主動向公安機關自首,爭取寬大處理。經過陳炳雄的耐心勸導,賈某主動撥打公安機關電話投案自首。期間,陳炳雄利用賈某與公安機關通話的機會,主動與民警通話并提供車輛及駕駛員信息、現場狀況及行駛路線等情況。在公安機關電話指揮下,陳炳雄一邊安撫賈某的情緒,一邊駕車快速駛向警方指定地點,并于40余分鐘后將犯罪嫌疑人賈某交給警方。
2022年6月8日,陳炳雄與違法犯罪行為作斗爭行為被依法確認為見義勇為行為。
河北省
3.胡鵬松,男,漢族,1993年12月生,河北省保定市望都縣賈村鎮南柳絮村居民。
2022年7月6日9時許,家住望都縣紫光竹閣小區6樓的胡鵬松被窗外吵鬧聲音吸引,發現同單元5樓防盜窗上掛著一個小男孩,男孩的頭被卡在5樓10余厘米寬的防盜窗外,四肢懸空,樓下聚集的鄰居正在大聲呼救。被困男孩的手雖然偶爾能抓一下防盜窗,但臂力有限無法堅持,男孩的腳使勁兒想踩到下方的空調外機,卻因身高所限經常踩空,隨時都有掉下去的危險。胡鵬松第一時間跑到5樓想從屋內解救男孩,卻發現男孩家的防盜門是從里面鎖住的,對門鄰居也不在家。危急時刻,他從1樓外墻徒手爬上5樓,到達男孩下方后,他小心翼翼地站起來,一手抓著防盜網,一手用力托舉被卡住的男孩,直至將男孩安全推入防盜窗內。
2022年7月25日,胡鵬松搶險救人行為被依法確認為見義勇為行為。
山西省
4.王福力,男,漢族,1991年3月生,山東省巨野縣大義鎮東王營行政村東王營村居民。
2022年8月7日,山西省朔州市因惡劣天氣突發特大暴雨。朔州市朔城區南泉村附近一地勢低洼處因特大暴雨積水較深,一對夫妻不慎被困積水中。當時,王福力在附近聽到一個女子喊“救命”,他順著喊聲快速尋找到被困女子。王福力不顧個人安危,奮不顧身跳進積水,游過去從背后把這名女子托舉出水面,讓女子踩著自己的后背爬上限高桿。女子脫離危險后,說她老公還在水下。當時,暴雨仍在繼續,受暴雨沖刷,很多下水道井蓋被沖走并在附近形成漩渦,一不小心踩進去就會陷入危險境地。而且,雨水渾濁,水流很急,還有很多垃圾,施救難度很大。但是,救人心切的王福力不斷扎進水中,幾經周折也沒能找到該女子的丈夫。此時的王福力已經體力不支,當消防人員趕到后,劃著船把女子從限高桿上解救下來,又經過一番搜救,打撈出溺亡男子。
2022年8月10日,王福力搶險救人行為被依法確認為見義勇為行為。
內蒙古自治區
5.趙笑樂,男,漢族,1985年5月生,中共黨員,內蒙古烏海市高新工業投資集團有限責任公司職工。
2022年8月7日8時許,趙笑樂在烏海市海南區巴音陶亥鎮體育館全員核酸檢測點當志愿者時,有群眾跑來說附近有一男子正在襲擊路人,男子情緒異常激動,見人就打,周圍群眾都不敢上前幫忙制止,1名女子已經受傷。趙笑樂和同在現場維持秩序的一名輔警聽到后立刻沖向事發現場。此時,施暴男子正手持磚塊連續敲擊1名年輕女子的頭部,看到有人靠近便揮起磚塊砸向趙笑樂和輔警,恰巧擊中了輔警的胳膊。趙笑樂立刻上前與輔警合力將施暴男子制服并按倒在地。襲擊者情緒激動不斷反抗,甚至出言恐嚇趙笑樂。趙笑樂毫不畏懼,牢牢地將施暴者壓在身下。在輔警抽身向派出所匯報后,施暴者被移交公安機關處理,趙笑樂又默默回到了志愿者服務崗位。事后了解到,該施暴男子系因對社會不滿產生報復社會情緒,被襲擊女子已經送醫院治療。
2022年9月14日,趙笑樂與違法犯罪行為作斗爭行為被依法確認為見義勇為行為。
遼寧省
6.張建,男,漢族,1980年6月生,中共黨員,遼河油田能源管理公司副經理。
滕飛,男,漢族,1987年12月生,中共黨員,遼河油田能源管理公司加氣站站長。
侯超,男,漢族,1986年5月生,中共黨員,遼河油田能源管理公司安全員。
方守坤,男,漢族,1988年12月生,中共黨員,遼河油田能源管理公司加氣站站長。
王鵬,男,漢族,1989年11月生,遼河油田能源管理公司工人。
2022年7月11日9時50分,遼河油田能源管理公司值班經理張建帶領站長滕飛到遼寧省盤錦市桐廬大街西外環加氣站進行場站巡檢時,突然發現加氣站出口東側不遠處一輛黑色轎車自燃并出現明火。張建立即向站內大聲喊道:“那邊的車自燃了,快去滅火”。隨后指揮站內啟動應急處置措施,隔離火情現場,疏散周圍人員,并帶領站內人員共同奔赴起火位置進行滅火。
自燃車輛火勢燃燒迅猛,底盤位置不斷有火苗竄出,滾滾濃煙讓人難以靠近。當時,火情發生地點距加氣站僅20米左右,當時站內儲存有液化天然氣近15噸,屬于易燃易爆氣體。而且,在火情發生地半徑5公里范圍內還有一座大型加油加氣站,如果任由險情發展,可能引發的災難性后果無法想象。滕飛沒作更多思考,轉身跑回站內迅速拎起滅火器沖向起火車輛。隨后,站內員工侯超、方守坤、王鵬也拿起滅火器沖向起火地點加入滅火隊伍。滕飛打開滅火器,先行滅掉車輛底盤根部亂竄的火焰。此時,車輛引擎蓋里也冒起了濃濃黑煙。張建見狀立即大喊:“不要打開引擎蓋,防止火勢擴散發生爆炸!”。滕飛聽到張建喊聲后又跑向車頭,對準引擎蓋的縫隙用力按下滅火器。與此同時,加氣站另3名同志也及時趕到現場,他們不顧隨時可能發生爆炸的危險,拎起滅火器對準火源位置猛烈噴射。9時56分,在4具滅火器全部耗盡后,火情得到了明顯控制,車身已無明火。為了防止復燃,張建又撥打了報警電話。同時,為了避免車輛復燃發生次生傷害,他繼續組織員工對現場進行監護,使用站內物資協助交警進行交通管制,終在消防人員到達后徹底消除了這起極易引發重大災難的火情隱患。
2022年7月29日,張建等5人搶險救火行為被依法確認為見義勇為行為。
吉林省
7.于相軍,男,漢族,1968年3月生,吉林省白山市撫松縣撫松鎮荒溝門村村民。
2022年7月16日12時許,于相軍開著小貨車在回老家途中,突然發現一輛電動三輪車側翻掉進了路邊蓄水池中,落水者是同村村民譚慶愛62歲的妻子王金英和13歲的孫女譚淇、10歲的孫子譚策。蓄水池的水有兩米多深,3人在水中奮力掙扎,隨時有生命危險。于相軍見狀立即加快速度趕過去,下車奮力躍入水中救人。他先是抓住形勢最危急的小女孩衣襟,把她拽到岸邊。因為蓄水池邊沿比較陡峭,坡度近乎是90度的直角,且有兩塊大石頭擋在岸邊增加了救助難度。他舉了兩次才把小女孩舉上岸。隨后,他又返回去救蓄水池中央的小男孩。此時,水已經沒到于相軍的脖頸,他也嗆了好幾口水,但他沒有絲毫猶豫,仍奮不顧身地把小男孩拖出來送上岸。兩趟下來,于相軍已是精疲力竭了,但還是再一次下水又把老人王金英也拖到岸邊。成年人的體重比孩子重很多,再加上體力快要耗盡,于相軍托舉了好幾次,費盡全身力氣才把王金英救上岸。于相軍上岸后,直接癱倒在地上。此時3位落水者神志清醒,被路人發現后,緊急送往醫院救治。
2022年8月24日,于相軍搶險救人行為被依法確認為見義勇為行為。
黑龍江省
8.徐德恒,男,漢族,1987年10月生,黑龍江省佳木斯市樺南縣人民法院刑庭書記員。
許博皓,男,漢族,1998年9月生,黑龍江省佳木斯市樺南縣人民法院辦公室司機。
2022年6月16日10時40分許,樺南縣人民法院徐德恒、許博皓在開車外出送達法律文書途中,在路邊看到一名男子摟住一名女子,手持鐮刀不停砍刺該女子和旁邊的一名老者,女子和老者已渾身是血,女子掙扎著試圖搶奪男子手中的鐮刀。危急時刻,徐德恒、許博皓立刻將車停靠路邊并拉響警報,下車后與行兇男子展開殊死搏斗。行兇男子在后退過程中手中鐮刀掉落,二人趁勢合力將其按倒在地將其制服,并撥打110報警電話和120急救電話。行兇男子被制服后,受傷老者慢慢向其靠近,為防止老者接近行兇男子再次產生危險,徐德恒、許博皓一邊按住行兇男子,一邊耐心對老者進行勸阻,讓其遠離,并及時按壓正在噴濺流血的面部傷口,防止流血過多危及生命。隨后,公安民警到達現場,徐德恒、許博皓將行兇者交給公安民警。隨后120救護車到達現場將傷者及時送醫救治。
2022年9月2日,徐德恒、許博皓與違法犯罪行為作斗爭行為被依法確認為見義勇為行為。
江蘇省
9.李俊,男,漢族,1990年6月生,江蘇省常熟云開智能科技有限公司工人。
2022年5月10日10時許,李俊在江蘇省常熟市董浜鎮香悅四季雅苑圍墻外河道邊釣魚時,看到河對岸有一名小女孩落水,隨后小女孩的母親也跳入河中救孩子。但是母親不會游泳,母女兩人逐漸下沉,情況十分危急。李俊見狀來不及多想,立即跳入河中游向母女。他游到落水母親身邊,抓住她的衣領,奮力拖往岸邊,等那位母親的腳觸碰到河底站穩后,他又迅速返回游到落水女孩邊,將她抱上了岸。上岸后,發現小女孩嘴唇發紫,已經失去了意識。李俊果斷把孩子臉朝下放在自己腿上,拍打后背,過了一會兒,小女孩逐漸恢復了意識。由于李俊的及時救助,母女兩人最終成功脫離險境。后經了解,李俊右腿在年少時因意外造成四級傷殘,游泳時候也主要靠右腿發力,但他水性很好,還曾參加過老家殘聯組織的游泳比賽。
2022年5月30日,李俊搶險救人行為被依法確認為見義勇為行為。6月23日,中華見義勇為基金會為李俊創作抖音作品,在抖音官方賬號向公眾發布。因救人展現出極好的水性,李俊被蘇州市殘疾人聯合會的教練相中,經過培訓、選拔,參加了江蘇省第十一屆殘疾人運動會,獲一銀一銅獎牌。
浙江省
10.沈東,男,漢族,1991年7月生,中共黨員,浙江省嘉興市桐鄉民泰村鎮銀行大麻支行職員。
陸曉婷,女,漢族,1994年12月生,浙江省嘉興市桐鄉民泰村鎮銀行大麻支行職員。
7月19日10時許,民泰村鎮銀行桐鄉大麻支行行長助理沈東公務外出結束回銀行,在門口打電話時忽然聽到“嘭”的一聲,抬頭發現馬路對面居民樓掉下來一個孩子砸在了二樓廣告牌上。過了十來秒,孩子開始緩緩挪動,正沿著廣告牌的弧度慢慢滑落。沈東嚇出一聲冷汗,趕緊跑向馬路對面,并給120和當地一支救援隊打了電話。差不多同時,沈東的同事陸曉婷也發現異樣跑了過來。兩人來到孩子所在的廣告牌下面,焦急的走動著,本想等專業救援力量趕到再說,但沒想到過了一分鐘左右,孩子雙腿滑出廣告牌之外!“寶貝不要亂動!”陸曉婷急得大喊,但孩子還是滑下廣告牌掉了下來,急得沈東扔下手機,和陸曉婷一起伸出雙手去接。接住孩子的一瞬間,沈東和陸曉婷同時松了一口氣,“還好人接住了,不然真的會自責內疚”。孩子獲救后被送至醫院住院治療,生命體征平穩。
2022年7月21日,沈東、陸曉婷搶險救人行為被依法確認為見義勇為行為。
安徽省
11.胡圣靜,男,漢族,1979年12月生,安徽省黃山市屯溪區上新新村小區居民。
2022年7月11日18時50分許,上新新村老舊小區58幢店面“大先生小碗菜”廚房由于煤氣管老化變質且經營戶操作不當,致使煤氣管脫落引發火災。此時,美團外賣騎手胡圣靜正在店里取餐,他發現店內冒著濃煙,現場圍觀群眾很多。從店主口中得知煤氣管脫落著火,他意識到情況十分危險,不顧個人安危,第一時間沖進去關閉煤氣罐閥門,切斷火源,并立即把其他存放在商家廚房的三個煤氣罐搬到店外安全地帶。隨后,他拿著滅火器沖進火場滅火,直到消防員趕到將火撲滅才悄悄離開。胡圣靜的行為,及時避免了火災爆炸事故的發生,為消防救援贏得了寶貴時間,在救火過程中,胡圣靜的手被燙傷。
2022年7月25日,胡圣靜搶險救火行為被依法確認為見義勇為行為。
福建省
12.蘭靖翔,男,漢族,1990年11月生,福建省晉江市四象投資有限公司總經理。
2022年6月11日16時許,天下著大雨,蘭靖翔開車途經池店鎮南低干渠清濛村段時突遇一女子招手求助:“有人掉河里了!”蘭靖翔下車一看,只見河里漂著一個腦袋,看不清男女,正順著河水往下漂。時間就是生命,危急時刻,蘭靖翔立即下車,跑到河邊,不顧個人安危,縱深一躍跳進2米多深的河中,朝落水者方向游去。湍急的水流給救援造成了很大困難,蘭靖翔奮力游了十余米才游到落水者身邊,他下潛入水中將落水者推至岸邊,然后將其拉上岸。在將落水者身體翻過來后,蘭靖翔發現落水者已經陷入昏迷,失去了意識,嘴巴也發黑了。他急忙把落水者拖至岸邊臺階為其做心肺復蘇。幾分鐘后,落水者吐了些水出來,意識也慢慢恢復過來,蘭靖翔才松了一口氣。隨后救護車趕到現場將落水人員送至醫院搶救,他一個人冒雨默默離開了。
2022年6月13日,蘭靖翔搶險救人行為被依法確認為見義勇為行為。
江西省
13.楊正兵,男,2002年10月生,中國電信奉新分公司會埠支局員工。
甘信登,男,1961年5月生,江西省宜春市奉新縣水口村村民。
6月17日14時許,楊正兵正在村民甘信登的家中安裝寬帶。突然,一聲震天響的爆炸聲傳來,循聲望去,只見距20米遠的一棟屋子火勢兇猛濃煙滾滾。甘信登、楊正兵兩人飛速向火源奔去查看情況,“是煤氣泄漏,遇明火后爆炸,屋內還有人員被困……”危急時刻,熟悉地形的甘信登一個箭步沖入廚房,將皮膚被燒紅、短褲被燒得皺巴巴的小伙子連拖帶拽救到屋外。與此同時,楊正兵緊隨其后沖入廚房,一把擰緊煤氣罐,隨即又趕緊將屋內點火用的松針搬離。隨后兩人合力將廚房余火壓下,待消防車到達現場后,全身濕透的兩人悄然離開。由于兩人撲救及時,制止了火勢險情的進一步蔓延。
2022年8月24日,楊正兵、甘信登搶險救火行為被依法確認為見義勇為行為。
山東省
14.劉子輝,男,漢族,2004年5月生,山東省濰坊理工學院學生。
李建民,男,漢族,2005年11月生,山東省濰坊實驗中學高三應屆生。
亓欣羽,男,漢族,2003年9月生,山東省濰坊理工學院學生。
2022年8月9日清晨,劉子輝、李建民、亓欣羽在東關街道奎文門附近吃早飯,忽然看到在附近的路上一個小店鋪冒出濃煙還有明火躥出,情況危急。三人立即找來滅火器,劉子輝和亓欣羽找到工具砸開著火店鋪的門玻璃,隨后三人分工,劉子輝、亓欣羽先拿滅火器滅火,李建民撥打119電話報警后加入滅火,堅持到消防員趕到現場聯合將火撲滅。三人面對突發火災第一時間參與撲救,避免了火情的進一步擴大,將損失降到最低。
9月1日,劉子輝、李建民、亓欣羽搶險救火行為被依法確認為見義勇為行為。
河南省
15.陳永濤,男,漢族,1975年10月生,河南省鄲城縣城關鎮人,鄲城縣石槽鎮高莊小學教師。
劉震兵,男,漢族,1985年9月生,中共黨員,河南省鄲城縣城郊鄉人,鄲城縣洺北街道辦事處員工。
朱雙燕,男,漢族,1986年7月生,河南省鄲城縣錢店鎮人,鄲城縣蜜雪冰城員工。
羅文飛,男,漢族,1998年5月生,河南省鄲城縣城關鎮人,鄲城縣羅家夜市廚師。
劉子豪,男,漢族,2003年2月生,河南省鄲城縣城關鎮人,鄲城縣向陽社區志愿者。
馬舒涵,男,漢族,2006年1月生,河南省鄲城縣城關鎮人,鄭州市國防科技學校學生。
2022年8月8日22時許,在鄲城縣世紀廣場,正在散步的馬舒涵和劉子豪發現許多群眾驚慌失措跑出廣場,并聽到呼喊聲“有人砍人了”,馬舒涵四周觀察發現一男子手持菜刀砍倒一名小女孩,正滿目猙獰地尋找下一目標。二人立即跟隨在其身后,準備伺機奪下其手中菜刀。同在廣場的羅文飛和劉震兵發現手持染血菜刀的男子后,立即上前大聲呵斥,并提醒周邊群眾注意躲避。正在附近商店工作的朱雙燕和陳永濤見到突發情況后,拿起店內的防暴武器橡膠棒、辣椒水沖向該男子。在該男子揮起菜刀砍向另一名小女孩時,劉震兵大聲提醒,讓小女孩躲過向她揮來的菜刀,隨后,劉震兵拿起一家商店門口的拖把打掉男子手中的菜刀,并大聲呵斥男子蹲下。此時,劉子豪從陳永濤手中接過辣椒水向該男子臉部猛噴,陳永濤拿起橡膠棒猛擊男子背部,朱雙燕上前將男子踹倒在地,馬舒涵與羅文飛飛身撲上,同劉子豪、劉震兵、朱雙燕、陳永濤合力將男子制服,配合公安民警控制該男子,成功避免了惡性事件的進一步升級。
2022年8月17日,陳永濤等6人與違法犯罪行為作斗爭行為被依法確認為見義勇為行為。2022年8月26日,陳永濤等6人被評為“周口市見義勇為模范群體”。
湖北省
16.李林雨,男,漢族,2000年5月生,山東泰安人,犧牲前系武警湖北省總隊隨州支隊某部戰士。
2022年7月12日下午,李林雨和戰友涂鑫從哨位出發,前往湖北省隨州市廣水市一水庫附近徒步巡邏,巡至距事發地約300米遠的一個山洼處暫歇。4時50分許,李林雨聽到有呼救聲從水庫方向傳來,他迅速叫上涂鑫一起向朝水庫壩頂跑去,二人趕至壩頂看見一名落水群眾正在距岸邊五六米遠的水中拼命掙扎。李林雨迅速跳入水中,游到落水者楊某身邊,奮力托起楊某往岸邊推。不會游泳的涂鑫則一只腳留在岸邊,一只腳跨進水中,將一根長棒遞向楊某,與李林雨合力救人。最終,兩人協力將楊某營救到岸上安全處,涂鑫立馬轉身準備救李林雨上岸,但此時李林雨卻因體力透支,沉入水中。因攜帶的對講機在施救過程中掉入水中后無法使用,涂鑫迅疾地從事發地奔跑至部隊哨位,用固定電話向所在某部值班室報告情況。某部立即組織人員趕到事發水域展開搜救。當地公安、消防和120急救中心等部門聞訊也奔赴現場開展救援。7月13日凌晨2時25分,李林雨的遺體被藍天救援隊打撈上岸。
7月底,李林雨被批準為烈士,追授一等功。8月16日,李林雨搶險救人行為被依法確認為見義勇為行為。
17.徐漢青,男,漢族,1987年3月生,湖北省咸寧市美團外賣送餐騎手。
2022年6月1日凌晨1時40分許,咸寧市公安局溫泉分局岔路口派出所接到110指揮中心指令“溫泉第一街”有群眾求助。民警在趕赴現場后,發現系“溫泉第一街”一美甲店店主報警。報警女子神情驚恐、語無倫次,民警迅速了解情況后得知,十余分鐘前有盜賊撬動店門,店主聽到動靜后起身查看,發現門鎖已徹底損壞,且門口有黑影向第一街巷內逃竄。民警隨即按報警人所指方位向第一街巷內巡邏,在相隔50米的臨街店鋪發現一男子躲在陰暗處,該男子察覺后迅速低身逃竄。因夜深光線昏暗,民警沿路追趕,并大聲呵斥嫌疑人:“站住!別跑!”。
在追至“溫泉第一街”與郭林路小學交匯口時,民警及盜竊嫌疑人均雙雙摔倒在地。在盜竊嫌疑人即將起身逃竄時,正在附近取餐的美團騎手徐漢青聽到民警的呼聲,循聲看到民警正在追捕嫌疑人,見倒地嫌疑人起身準備繼續逃跑,便沖上前去,用自己的身體猛然將嫌疑人沖撞倒地,協助民警將其抓獲。
2022年6月28日,徐漢青與違法犯罪行為作斗爭行為被依法確認為見義勇為行為。7月19日,中華見義勇為基金會創作抖音作品宣傳徐漢青事跡。2022年7月27日,咸寧市授予徐漢青“咸寧市見義勇為先進個人”稱號。
湖南省
18.葉文兵,男,漢族,1965年7月生,湖南省郴州市北湖區駱仙東路個體戶。
陳安華,男,漢族,1962年2月生,湖南省郴州市蘇仙區棲鳳渡鎮豐塘村村民。
2022年7月30日,郴州天氣異常炎熱,位于北湖區駱仙東路食品加工城入口處的變壓器發生連續爆炸后起火。隨著爆炸和火勢蔓延,變壓器下方的轎車極可能被燒壞引發更大火勢。圍觀的群眾懾于火勢和漏電危險,一時不敢靠近。正在路對面副食店午睡的葉文兵被爆炸聲驚醒后,顧不上穿衣服,光著膀子提上兩個滅火器沖到變壓器底下,朝起火點噴灑滅火。由于變壓器仍未斷電,火勢蔓延較快,兩個滅火器根本無法徹底滅火。這時,在對面藥店買藥的陳安華也發現了火情,迅速跑上前來參與滅火。見葉文兵手中最后一個滅火器快用完,火勢依然很猛,陳安華一邊朝圍觀群眾大喊“趕快拿滅火器!”,一邊跑到藥店提起兩個滅火器迅速沖到起火的變壓器底下和葉文兵一起滅火。附近其他商戶也紛紛拿起店里的滅火器加入滅火隊伍,火勢終于得到有效控制。消防隊等專業救援隊伍快速趕來斷開電閘,將余火撲滅。
2022年9月14日,葉文兵、陳安華搶險救火行為被依法確認為見義勇為行為。
廣東省
19.鄭權寶,男,漢族,1990年10月生,中共黨員,廣東省廉江市洪師傅有限公司代駕司機。
劉漢祥,男,漢族,1991年5月生,廣東省廉江市城北街道居民。
揭育新,男,漢族,1982年4月生,廣東省廉江市檸檬代駕司機。
詹德程,男,漢族,1994年6月生,廣東省廉江市車板鎮居民。
梁輝元,男,漢族,1986年8月生,廣東省廉江市檸檬代駕司機。
陳杰,男,漢族,1974年5月生,廣東省廉江市翰林苑物業部隊長。
賴名輝,男,漢族,1982年8月生,廣東省廉江市石嶺鎮居民。
吳成鵬,男,漢族,1980年5月生,廣東省廉江市石嶺鎮居民。
林福才,男,漢族,1991年4月生,廣東省廉江市洪師傅有限公司代駕司機。
2022年6月14日凌晨,一名男子和一名女子在廉江英皇KTV門口處發生爭吵,男子持刀捅向女子,女子身上已被刺多處流血不止,大聲呼救。聽到呼救聲后,群眾鄭權寶立即拿起旁邊一輛摩托車上的頭盔砸向行兇男子,并大聲訓斥男子停手,附近群眾揭育新、詹德程、梁輝元、陳杰、劉漢祥、賴名輝、吳成鵬、林福才等人也不斷圍向行兇男子,行兇男子不斷后退然后轉身逃跑。在追逐過程中,劉漢祥跳躍起來踢中行兇男子背部致使男子倒地,幾人上前按住行兇男子,并奪下刀具,用繩子將男子捆綁,移交民警處置。
2022年6月,鄭權寶、劉漢祥、揭育新、詹德程、梁輝元、陳杰、賴名輝、吳成鵬、林福才與違法犯罪行為作斗爭行為被依法確認為見義勇為行為。
廣西壯族自治區
20.吳中文,男,苗族,1988年2月生,廣西柳地建設有限公司建筑施工員。
廖金祥,男,苗族,1988年5月生,廣西柳地建設有限公司建筑施工員。
余海龍,男,苗族,1978年1月生,川匯物流公司貨車司機。
趙振鋒,男,漢族,1985年11月生,貨車司機。
張愛民,男,漢族,1971年8月生,中共黨員,邯鄲銀行員工。
2022年7月28日12時許,G7212泉南高速12支線北海往柳州方向143km+200m(貴港市港南區東津鎮棉塘村路段),一輛雷克薩斯商務車突然失控刮到道路中間波形護欄,接著撞上了限高架水泥墩,發生事故后車門鎖死,3人被困車內。發現險情后,過路司機吳中文、廖金祥、余海龍、趙振鋒、張愛民參與救援。由于商務車所有車窗都是關閉鎖死的,使用常規方法已無法打開車門,他們不顧自身安危,冒著汽車失火的風險,用撬棍強行撬開車窗、車門,救出了商務車司機及副駕駛受傷女性2人,救援途中翻進失事車輛內救人的吳中文左手手掌和左腿受了輕傷。
2022年8月9日,吳中文、廖金祥、余海龍、趙振鋒、張愛民搶險救人行為被依法確認為見義勇為行為。
重慶市
21.楊波,男,32歲,四川省開江縣任市鎮新廟村人,犧牲前系來重慶務工人員。
張俊,男,25歲,四川省開江縣任市鎮三清廟村人,來重慶務工人員。
2022年7月28日14時30分許,楊波、張俊等同行5人在重慶市渝北區悅來街道老碼頭嘉陵江邊玩耍后準備離開時,聽到在此水域玩耍的一名小孩哭聲和大人求救聲,隨即看見江中有一名小孩和一名女士即將被急流卷進江水中心。楊波、張俊沒有猶豫,先后脫掉衣褲,來不及尋找救援器材就跳入江中對二人進行施救。楊波、張俊接力將二人拖往江邊。最終,張俊與被救二人在周圍群眾的幫助下安全上岸,楊波卻因體力不支,在施救過程中沉入江中英勇犧牲。
2022年9月,楊波、張俊搶險救人行為被依法確認為見義勇為行為
四川省
22.劉萬剛,男,漢族,1981年3月生,四川省成都市成華區槐樹店路居民。
范賢明,男,漢族,1974年4月生,中共黨員,四川省成都市成華區天祥大廈居民。
王博謙,曾用名王亮,男,漢族,1993年2月生,四川省成都市成華區新鴻路145號居民。
肖勇,男,漢族,1981年2月生,江蘇仙津食品飲料有限公司員工。
劉敏,男,漢族,1995年8月生,四川省綿陽市安州區雍峙村居民,成都市美團外賣送貨員。
2022年8月8日17時許,成都市成華區望平街與玉雙路交界處,一男子手持菜刀追砍一女子,現場執勤交通輔警符杰立即上前制止。持刀男子轉身追砍符杰,符杰邊擋邊退。路邊群眾劉萬剛見狀,迅速跑到街面一環衛車處,取出兩把鐵鍬,沖向前去,將一把鐵鍬遞到符杰手中,自己用另外一把鐵鍬極力頂住犯罪嫌疑人。另一群眾范賢明也拿起路邊的不銹鋼警示牌參與制服犯罪嫌疑人,與符杰、劉萬剛一道將犯罪嫌疑人砸到在地。與此同時,旁邊的熱心群眾王博謙、肖勇、劉敏也沖上前來幫忙,與符杰、劉萬剛、范賢明一同將犯罪嫌疑人王興安控制住。
2022年9月,王博謙、肖勇等與違法犯罪行為作斗爭行為被依法確認為見義勇為行為,公安機關已為輔警符杰報請記功表彰。8月12日,成都六勇士英勇行為,獲得中華見義勇為基金會肯定,專門創作抖音作品,在抖音官方賬號向公眾發布,獲得了社會各界和廣大群眾的廣泛好評和點贊。
貴州省
23.黃磊,男,漢族,1996年10月生,犧牲前系貴州省大方縣星宿鄉松樹村松樹組居民。
繆林杰,男,漢族,1987年12月生,貴州省貴陽市觀山湖區金華園居民。
李富豪,男,漢族,1988年9月生,貴州省大方縣百納鄉平街村平街組居民。
蔣德安,男,漢族,1988年5月生,貴州省大方縣百納鄉百納村平街組居民。
黃弦,男,漢族,2004年11月生,貴州省大方縣星宿鄉松樹村松林組居民。
付鵬,男,漢族,1988年2月生,貴州省大方縣三元鄉青竹村建坪組居民。
龍合勇,男,漢族,1981年2月生,貴州省大方縣瓢井鎮中寨村三岔河組居民。
繆兵,男,漢族,1989年1月生,貴州省大方縣百納鄉百納村新街組居民。
郭富,男,漢族,1997年6月生,貴州省大方縣大山鄉柿樹村和平組居民。
付順林,男,漢族,1965年9月生,貴州省大方縣三元鄉青竹村建坪組居民。
2022年8月9日17時許,黃磊和繆林杰、黃弦等人到瓢井鎮、三元鄉、大山鄉三地交界的三岔河邊玩耍,在河岸邊燒烤時,黃磊、繆林杰、黃弦等人聽到不遠處有人呼喊“救命”,他們立即尋著呼救聲方向跑去,只見河中間有2個小孩溺水,河面上只見頭頂在一沉一浮,情況萬分危急。
黃磊、繆林杰、繆兵等人立刻手牽手地跳進河里救人,黃磊奮力靠向河中險象環生的小女孩,把小女孩拉上岸后又迅速沖到河中營救小男孩。小男孩拼命拉住黃磊的胳膊往上爬,黃磊的身體被小男孩拽住往下沉,小男孩則順勢往上浮出水面。繆林杰趕緊拉著小男孩往河岸邊游,由于河里有旋流,繆林杰用盡全力也游不動,多次努力未果,自己還被嗆水,臉色慘白,身體開始下沉。就在此刻,河岸邊的黃弦緊急出手,把繆林杰拉上岸。
隨后趕到的李富豪看到情況緊急,趕緊下水去救還在水里掙扎的小男孩,他一只手環抱著小男孩脖子往岸邊游,在繆兵、蔣德安等的合力幫助下,把小男孩成功救上岸。
開車路過的付鵬一邊跑一邊脫衣服跳下水向救漂浮在水面的黃磊游去,就在馬上要拉住黃磊時,黃磊沉入水中,付鵬潛入水里尋找黃磊,但水太渾濁沒有找到。由于河水冰涼,付鵬在水中支撐不住,就上岸了。
與此同時,繆林杰、黃弦、李富豪、繆兵、蔣德安等人聽見岸上呼救的婦女哭喊著說,落水的還有兩個姑娘。蔣德安從河邊撿到一個救生圈,拿著救生圈再次返回河中尋找,蔣德安在水中尋找幾圈未發現水里有人,返回岸上,找到一棵3米多長的竹竿往水底試探,發現水底深處有人,他試圖用竹竿挑起但沒有成功,龍合勇、郭富一起跳入水中,順著竹竿下去把女孩拉上來,發現已無生命體征。蔣德安繼續用竹竿在水里試探,又感覺竹竿碰到類似衣服的東西,蔣德安、龍合勇、郭富試著將人救上來,由于水很深且渾濁,嘗試幾次沒有成功后返回岸上。這時,付順林聞訊趕來,抱著一塊10斤左右的石頭沉入深水區,成功將水底的黃磊拉出水面,龍合勇再次下水和付順林一起將黃磊救到河岸上,黃磊的親人等及時采取壓胸、人工呼吸等措施,終因搶救無效不幸犧牲。付順林又繼續潛入河中深水區尋找另一名落水女孩,由于水很渾濁,多次尋找都沒有找到。當晚21時50分許,大方縣消防大隊救援人員趕到后在水底石縫中將落水的小女孩打撈上岸但已無生命體征。
2022年8月12日,黃磊、繆林杰、李富豪等10人搶險救人行為被依法確認為見義勇為行為。
云南省
24.賀占福,男,漢族,1992年7月生,中國人民解放軍31639部隊58分隊二級上士。
2022年7月2日16時30分許,2名小女孩在永勝縣三川鎮翠湖壩埂玩耍,不慎跌倒墜入湖中,驚慌呼救、竭力掙扎,情況危急。在湖邊不遠處玩耍的2名中學生男孩聽到尖叫聲,快速跑向二人落水處,先后下水展開營救。雖然兩名男孩會游泳,但畢竟身單力薄,沒有救人經驗,經過努力施救未果,同時救人男孩也面臨著被落水女孩拽進深水中的危險。
危急時刻,正在老家休假的現役軍人賀占福聽到呼救,他循聲跑到岸邊,只見兩名小女孩正在水中掙扎。兩名男孩也陷入危險境地。賀占福來不及多想,迅速跳進水中,奮力游了過去。他先是將幾人分開,再依次把落水者推向岸邊。最后,在群眾的幫助下,4名落水小孩全部被救上岸。氣喘吁吁的賀占福上岸后顧不上休息,當即為4人做了簡單檢查,確認無礙后才松一口氣。
2022年8月30日,賀占福搶險救人行為被依法確認為見義勇為行為。
陜西省
25.蔣正全,男,1978年3月生,重慶市江津區人,犧牲前系來陜務工人員;
程心燦,男,1990年11月生,四川省通江縣人,來陜務工人員;
秦建平,男,1996年5月生,四川省通江縣人,來陜務工人員;
劉同連,男,1970年8月生,西安市高陵區人,務工人員;
王福利,男,1971年4月生,西安市臨潼區人,務工人員;
王建寧,男,1964年1月生,西安市閻良區人,務工人員。
2022年8月8日11時53分,西安市閻良區武屯街道新莊村謝某等5名村民駕車行駛途中不慎墜入二龍口水庫。途經此處的蔣正全、程心燦、秦建平3人聽到呼救聲后,奮不顧身跳入河中救人,劉同連、王建寧、王福利3人也相繼加入救援隊伍。蔣正全先托起一個孩子推向岸邊,剩下4人陸續從車窗中被救出,最終車內5人全部獲救。蔣正全在救人過程中因體力不支沉入水底,后被搜救出來緊急送醫,經搶救無效英勇犧牲。蔣正全用生命完成最后的托舉,彰顯了他見義勇為的高尚品格。蔣正全、程心燦、秦建平、劉同連、王建寧、王福利雖然都是默默無聞的務工人員,但他們用行動弘揚了見義勇為精神,感動了西安、重慶兩座城市,感動了無數中國人。
8月18日,蔣正全、程心燦、秦建平、劉同連、王建寧、王福利搶險救人行為被依法確認為見義勇為行為。9月2日,中華見義勇為基金會對蔣正全、程心燦等6人進行及時獎勵慰問。
甘肅省
26.王興良,男,漢族,1983年9月生,中共黨員,犧牲前系甘肅省武威市古浪縣直灘鎮龍泉村黨支部書記兼村委會主任。
2022年8月5日11時19分許,甘肅省武威市古浪縣直灘鎮十支村一位16歲女孩因被其母親訓斥后離家出走,產生輕生念頭,步行至直灘鎮十支村與龍泉村交界處的民調渠旁。11時26分,王興良駕車經過直灘鎮龍泉村六組勸導站橋頭時,看到王玉虹坐在渠邊,便停車上前詢問,王玉虹并未理睬并突然縱身跳入民調渠中。在這危急關頭,王興良不顧個人安危,立即上前營救,他先用左手抓住渠沿,伸出右手試圖抓住王玉虹無果后,毅然跳入水渠中施救。因渠陡水深且水流湍急,王興良本人不幸溺水身亡。王玉虹在渠水中漂流至直灘鎮石坡村馬家梁橋頭時,抓住水渠中一根橫向水管自救上岸。
2022年8月25日,王興良搶險救人行為被依法確認為見義勇為行為。
青海省
27.王勇,男,漢族,1982年6月生,中共黨員,杭州師范大學體育學院休閑體育專業系主任。
2022年8月5日晚8時許,青海省海西州格爾木市至昆侖山口路段發生一起交通事故,一輛小轎車墜入路邊河中,該車司機爬上車頂呼救,車輛隨時可能沉沒。危急關頭,駕車路過的杭州師范大學教師王勇停車營救,在海拔4000米高原缺氧的情況下,王勇老師躍入冰冷刺骨的昆侖河,奮力游向被困司機并緊緊抓住他的手,在岸邊路人的協助下艱難地游到安全區域,兩人成功脫險。
2022年8月12日,王勇搶險救人行為被依法確認為見義勇為行為。8月23日,中華見義勇為基金會抖音官方賬號向公眾發布王勇老師見義勇為先進事跡。
寧夏回族自治區
28.邱志明,男,漢族,1955年1月生,中共黨員,寧夏銀川市賀蘭縣富興街街道辦天鵝湖社區居民。
2022年7月21日9時30分許,銀川市唐徠渠海亮國際社區一段1名女孩意外落水,當時正在附近鍛煉身體的邱志明聽到有人喊“有人落水了,誰會游泳啊”的聲音后,幾步沖到唐徠渠邊,看到一位女孩正在水中撲騰,時隱時現,便說“會不會也得先救人呢么!”話音急切且堅定。明知自己不會游泳,跳下去會有危險,但是他依舊不顧個人安危,脫掉褲子,踢掉鞋子,跑到女孩前面十幾米的渠邊一躍而下,拼命攔截急流中的女孩。他抓住女孩的胳膊,一手托住女孩的頭讓她浮出水面呼吸,一邊試圖將女孩往水淺的岸邊拉。但因水流湍急,兩人漂浮了近一公里后,遇到臺階處的熱心群眾,邱志明雙手用力一推,將女孩向熱心群眾伸出的樹枝推去,女孩被成功拉上岸,而邱志明早已疲憊至極,被湍急的水流沖向深處。岸邊的熱心群眾眼看邱志明要被沖走,立刻伸出援手將邱志明拉上了臺階。此時的邱志明已是身體虛脫、無法站立。
2022年8月,邱志明搶險救人行為被依法確認為見義勇為行為。
新疆維吾爾自治區
29.阿迪力江?艾散,男,維吾爾族,2000年5月生,犧牲前系新疆維吾爾自治區和田地區皮山縣公安局克里陽鄉派出所阿克其格村警務室輔警。
2022年7月3日17時10分許,新疆皮山縣克里陽鄉塔合塔科瑞克村一兒童玩耍時不慎落入闊什塔格河,瞬間被湍急的河水吞噬。接到報警后,阿克其格村警務室輔警阿迪力江?艾散和同事立即騎乘摩托車趕赴下游地段進行攔截救援。追上隨激流沉浮掙扎的溺水兒童時,阿迪力江·艾散對同事說:“我要把這個孩子救上來”后,便奮不顧身地跳進激流,一把抓住落水兒童。在他帶著孩子向岸邊移動時,阿迪力江·艾散被激流強大的沖擊力沖倒,倆人也被沖散。被沖倒在河水中的阿迪力江?艾散始終沒有放棄,多次轉身試圖抓住孩子未果,隨落水兒童一起被無情的激流沖向下游10余公里……。直至陸續趕來的民輔警和群眾的接力救援,落水兒童和阿迪力江·艾散才被營救上岸,緊急送往醫院搶救,但由于兩人溺水時間過長,均經搶救無效不幸身亡。
2022年7月16日,阿迪力江·艾散搶險救人行為被依法確認為見義勇為行為。
新疆生產建設兵團
30.朱衛江,男,漢族,1972年6月生,河南省扶溝縣人,犧牲前系新疆生產建設兵團第七師胡楊河市水利工程管理服務中心車排子灌區服務站車排子水庫管理所職工。
2022年7月27日11時許,朱衛江正在車排子水庫值班,看見同事郭丙全因工作問題與其姑姑郭桐玲發生口角,導致情緒失控,跑至車排子水庫東泄渠閘門處跳入渠中。當時在場的朱衛江、郭桐玲、高愛林三人立即跑上前救助,朱衛江在沿渠道跟跑四五十米后,奮不顧身跳入東泄渠中,對郭丙全進行營救;郭桐玲與高愛林采取拋出救生繩方式施救,多次嘗試未果。因渠水湍急、水體混濁、渠邊陡峭濕滑,兩人一同被渠水沖走。當日16時許,兩人在距離事發地31公里左右127團2連97號地附近渠內被先后救起,由于溺水時間過長,搶救無效,郭丙全不幸溺亡,朱衛江光榮犧牲。
2022年8月15日,朱衛江搶險救人行為被確認為見義勇為行為。




